numpy.random.Generator.noncentral_chisquare#

method

random.Generator.noncentral_chisquare(df, nonc, size=None)#

Draw samples from a noncentral chi-square distribution.

The noncentral \(\chi^2\) distribution is a generalization of the \(\chi^2\) distribution.

Parameters:
dffloat or array_like of floats

Degrees of freedom, must be > 0.

Changed in version 1.10.0: Earlier NumPy versions required dfnum > 1.

noncfloat or array_like of floats

Non-centrality, must be non-negative.

sizeint or tuple of ints, optional

Output shape. If the given shape is, e.g., (m, n, k), then m * n * k samples are drawn. If size is None (default), a single value is returned if df and nonc are both scalars. Otherwise, np.broadcast(df, nonc).size samples are drawn.

Returns:
outndarray or scalar

Drawn samples from the parameterized noncentral chi-square distribution.

Notes

The probability density function for the noncentral Chi-square distribution is

\[P(x;df,nonc) = \sum^{\infty}_{i=0} \frac{e^{-nonc/2}(nonc/2)^{i}}{i!} P_{Y_{df+2i}}(x),\]

where \(Y_{q}\) is the Chi-square with q degrees of freedom.

References

[1]

Wikipedia, “Noncentral chi-squared distribution” https://en.wikipedia.org/wiki/Noncentral_chi-squared_distribution

Examples

Draw values from the distribution and plot the histogram

>>> rng = np.random.default_rng()
>>> import matplotlib.pyplot as plt
>>> values = plt.hist(rng.noncentral_chisquare(3, 20, 100000),
...                   bins=200, density=True)
>>> plt.show()
../../../_images/numpy-random-Generator-noncentral_chisquare-1_00_00.png

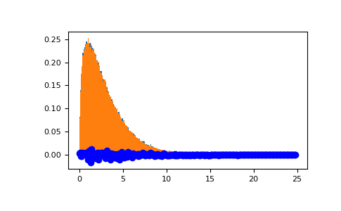
Draw values from a noncentral chisquare with very small noncentrality, and compare to a chisquare.

>>> plt.figure()
>>> values = plt.hist(rng.noncentral_chisquare(3, .0000001, 100000),
...                   bins=np.arange(0., 25, .1), density=True)
>>> values2 = plt.hist(rng.chisquare(3, 100000),
...                    bins=np.arange(0., 25, .1), density=True)
>>> plt.plot(values[1][0:-1], values[0]-values2[0], 'ob')
>>> plt.show()
../../../_images/numpy-random-Generator-noncentral_chisquare-1_01_00.png

Demonstrate how large values of non-centrality lead to a more symmetric distribution.

>>> plt.figure()
>>> values = plt.hist(rng.noncentral_chisquare(3, 20, 100000),
...                   bins=200, density=True)
>>> plt.show()
../../../_images/numpy-random-Generator-noncentral_chisquare-1_02_00.png