scipy.optimize.newton#
- scipy.optimize.newton(func, x0, fprime=None, args=(), tol=1.48e-08, maxiter=50, fprime2=None, x1=None, rtol=0.0, full_output=False, disp=True)[source]#
Find a root of a real or complex function using the Newton-Raphson (or secant or Halley’s) method.
Find a root of the scalar-valued function func given a nearby scalar starting point x0. The Newton-Raphson method is used if the derivative fprime of func is provided, otherwise the secant method is used. If the second order derivative fprime2 of func is also provided, then Halley’s method is used.
If x0 is a sequence with more than one item,
newton
returns an array: the roots of the function from each (scalar) starting point in x0. In this case, func must be vectorized to return a sequence or array of the same shape as its first argument. If fprime (fprime2) is given, then its return must also have the same shape: each element is the first (second) derivative of func with respect to its only variable evaluated at each element of its first argument.newton
is for finding roots of a scalar-valued functions of a single variable. For problems involving several variables, seeroot
.- Parameters:
- funccallable
The function whose root is wanted. It must be a function of a single variable of the form
f(x,a,b,c...)
, wherea,b,c...
are extra arguments that can be passed in the args parameter.- x0float, sequence, or ndarray
An initial estimate of the root that should be somewhere near the actual root. If not scalar, then func must be vectorized and return a sequence or array of the same shape as its first argument.
- fprimecallable, optional
The derivative of the function when available and convenient. If it is None (default), then the secant method is used.
- argstuple, optional
Extra arguments to be used in the function call.
- tolfloat, optional
The allowable error of the root’s value. If func is complex-valued, a larger tol is recommended as both the real and imaginary parts of x contribute to
|x - x0|
.- maxiterint, optional
Maximum number of iterations.
- fprime2callable, optional
The second order derivative of the function when available and convenient. If it is None (default), then the normal Newton-Raphson or the secant method is used. If it is not None, then Halley’s method is used.
- x1float, optional
Another estimate of the root that should be somewhere near the actual root. Used if fprime is not provided.
- rtolfloat, optional
Tolerance (relative) for termination.
- full_outputbool, optional
If full_output is False (default), the root is returned. If True and x0 is scalar, the return value is
(x, r)
, wherex
is the root andr
is aRootResults
object. If True and x0 is non-scalar, the return value is(x, converged, zero_der)
(see Returns section for details).- dispbool, optional
If True, raise a RuntimeError if the algorithm didn’t converge, with the error message containing the number of iterations and current function value. Otherwise, the convergence status is recorded in a
RootResults
return object. Ignored if x0 is not scalar. Note: this has little to do with displaying, however, the `disp` keyword cannot be renamed for backwards compatibility.
- Returns:
- rootfloat, sequence, or ndarray
Estimated location where function is zero.
- r
RootResults
, optional Present if
full_output=True
and x0 is scalar. Object containing information about the convergence. In particular,r.converged
is True if the routine converged.- convergedndarray of bool, optional
Present if
full_output=True
and x0 is non-scalar. For vector functions, indicates which elements converged successfully.- zero_derndarray of bool, optional
Present if
full_output=True
and x0 is non-scalar. For vector functions, indicates which elements had a zero derivative.
See also
root_scalar
interface to root solvers for scalar functions
root
interface to root solvers for multi-input, multi-output functions
Notes
The convergence rate of the Newton-Raphson method is quadratic, the Halley method is cubic, and the secant method is sub-quadratic. This means that if the function is well-behaved the actual error in the estimated root after the nth iteration is approximately the square (cube for Halley) of the error after the (n-1)th step. However, the stopping criterion used here is the step size and there is no guarantee that a root has been found. Consequently, the result should be verified. Safer algorithms are brentq, brenth, ridder, and bisect, but they all require that the root first be bracketed in an interval where the function changes sign. The brentq algorithm is recommended for general use in one dimensional problems when such an interval has been found.
When
newton
is used with arrays, it is best suited for the following types of problems:The initial guesses, x0, are all relatively the same distance from the roots.
Some or all of the extra arguments, args, are also arrays so that a class of similar problems can be solved together.
The size of the initial guesses, x0, is larger than O(100) elements. Otherwise, a naive loop may perform as well or better than a vector.
Examples
>>> import numpy as np >>> import matplotlib.pyplot as plt >>> from scipy import optimize
>>> def f(x): ... return (x**3 - 1) # only one real root at x = 1
fprime
is not provided, use the secant method:>>> root = optimize.newton(f, 1.5) >>> root 1.0000000000000016 >>> root = optimize.newton(f, 1.5, fprime2=lambda x: 6 * x) >>> root 1.0000000000000016
Only
fprime
is provided, use the Newton-Raphson method:>>> root = optimize.newton(f, 1.5, fprime=lambda x: 3 * x**2) >>> root 1.0
Both
fprime2
andfprime
are provided, use Halley’s method:>>> root = optimize.newton(f, 1.5, fprime=lambda x: 3 * x**2, ... fprime2=lambda x: 6 * x) >>> root 1.0
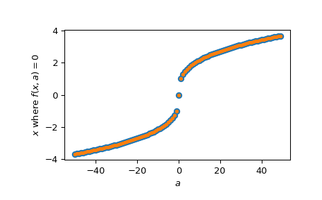
When we want to find roots for a set of related starting values and/or function parameters, we can provide both of those as an array of inputs:
>>> f = lambda x, a: x**3 - a >>> fder = lambda x, a: 3 * x**2 >>> rng = np.random.default_rng() >>> x = rng.standard_normal(100) >>> a = np.arange(-50, 50) >>> vec_res = optimize.newton(f, x, fprime=fder, args=(a, ), maxiter=200)
The above is the equivalent of solving for each value in
(x, a)
separately in a for-loop, just faster:>>> loop_res = [optimize.newton(f, x0, fprime=fder, args=(a0,), ... maxiter=200) ... for x0, a0 in zip(x, a)] >>> np.allclose(vec_res, loop_res) True
Plot the results found for all values of
a
:>>> analytical_result = np.sign(a) * np.abs(a)**(1/3) >>> fig, ax = plt.subplots() >>> ax.plot(a, analytical_result, 'o') >>> ax.plot(a, vec_res, '.') >>> ax.set_xlabel('$a$') >>> ax.set_ylabel('$x$ where $f(x, a)=0$') >>> plt.show()