Statistics (scipy.stats
)#
Introduction#
In this tutorial, we discuss many, but certainly not all, features of
scipy.stats
. The intention here is to provide a user with a
working knowledge of this package. We refer to the
reference manual for further details.
Note: This documentation is work in progress.
Random variables#
There are two general distribution classes that have been implemented for encapsulating continuous random variables and discrete random variables. Over 80 continuous random variables (RVs) and 10 discrete random variables have been implemented using these classes. Besides this, new routines and distributions can be easily added by the end user. (If you create one, please contribute it.)
All of the statistics functions are located in the sub-package
scipy.stats
and a fairly complete listing of these functions
can be obtained using info(stats)
. The list of the random
variables available can also be obtained from the docstring for the
stats sub-package.
In the discussion below, we mostly focus on continuous RVs. Nearly everything also applies to discrete variables, but we point out some differences here: Specific points for discrete distributions.
In the code samples below, we assume that the scipy.stats
package
is imported as
>>> from scipy import stats
and in some cases we assume that individual objects are imported as
>>> from scipy.stats import norm
Getting help#
First of all, all distributions are accompanied with help
functions. To obtain just some basic information, we print the relevant
docstring: print(stats.norm.__doc__)
.
To find the support, i.e., upper and lower bounds of the distribution, call:
>>> print('bounds of distribution lower: %s, upper: %s' % norm.support())
bounds of distribution lower: -inf, upper: inf
We can list all methods and properties of the distribution with
dir(norm)
. As it turns out, some of the methods are private,
although they are not named as such (their names do not start
with a leading underscore), for example veccdf
, are only available
for internal calculation (those methods will give warnings when one tries to
use them, and will be removed at some point).
To obtain the real main methods, we list the methods of the frozen distribution. (We explain the meaning of a frozen distribution below).
>>> rv = norm()
>>> dir(rv) # reformatted
['__class__', '__delattr__', '__dict__', '__dir__', '__doc__', '__eq__',
'__format__', '__ge__', '__getattribute__', '__gt__', '__hash__',
'__init__', '__le__', '__lt__', '__module__', '__ne__', '__new__',
'__reduce__', '__reduce_ex__', '__repr__', '__setattr__', '__sizeof__',
'__str__', '__subclasshook__', '__weakref__', 'a', 'args', 'b', 'cdf',
'dist', 'entropy', 'expect', 'interval', 'isf', 'kwds', 'logcdf',
'logpdf', 'logpmf', 'logsf', 'mean', 'median', 'moment', 'pdf', 'pmf',
'ppf', 'random_state', 'rvs', 'sf', 'stats', 'std', 'var']
Finally, we can obtain the list of available distribution through introspection:
>>> dist_continu = [d for d in dir(stats) if
... isinstance(getattr(stats, d), stats.rv_continuous)]
>>> dist_discrete = [d for d in dir(stats) if
... isinstance(getattr(stats, d), stats.rv_discrete)]
>>> print('number of continuous distributions: %d' % len(dist_continu))
number of continuous distributions: 108
>>> print('number of discrete distributions: %d' % len(dist_discrete))
number of discrete distributions: 20
Common methods#
The main public methods for continuous RVs are:
rvs: Random Variates
pdf: Probability Density Function
cdf: Cumulative Distribution Function
sf: Survival Function (1-CDF)
ppf: Percent Point Function (Inverse of CDF)
isf: Inverse Survival Function (Inverse of SF)
stats: Return mean, variance, (Fisher’s) skew, or (Fisher’s) kurtosis
moment: non-central moments of the distribution
Let’s take a normal RV as an example.
>>> norm.cdf(0)
0.5
To compute the cdf
at a number of points, we can pass a list or a numpy array.
>>> norm.cdf([-1., 0, 1])
array([ 0.15865525, 0.5, 0.84134475])
>>> import numpy as np
>>> norm.cdf(np.array([-1., 0, 1]))
array([ 0.15865525, 0.5, 0.84134475])
Thus, the basic methods, such as pdf, cdf, and so on, are vectorized.
Other generally useful methods are supported too:
>>> norm.mean(), norm.std(), norm.var()
(0.0, 1.0, 1.0)
>>> norm.stats(moments="mv")
(array(0.0), array(1.0))
To find the median of a distribution, we can use the percent point
function ppf
, which is the inverse of the cdf
:
>>> norm.ppf(0.5)
0.0
To generate a sequence of random variates, use the size
keyword
argument:
>>> norm.rvs(size=3)
array([-0.35687759, 1.34347647, -0.11710531]) # random
Don’t think that norm.rvs(5)
generates 5 variates:
>>> norm.rvs(5)
5.471435163732493 # random
Here, 5
with no keyword is being interpreted as the first possible
keyword argument, loc
, which is the first of a pair of keyword arguments
taken by all continuous distributions.
This brings us to the topic of the next subsection.
Random number generation#
Drawing random numbers relies on generators from numpy.random
package.
In the examples above, the specific stream of
random numbers is not reproducible across runs. To achieve reproducibility,
you can explicitly seed a random number generator. In NumPy, a generator
is an instance of numpy.random.Generator
. Here is the canonical way to create
a generator:
>>> from numpy.random import default_rng
>>> rng = default_rng()
And fixing the seed can be done like this:
>>> # do NOT copy this value
>>> rng = default_rng(301439351238479871608357552876690613766)
Warning
Do not use this number or common values such as 0. Using just a
small set of seeds to instantiate larger state spaces means that
there are some initial states that are impossible to reach. This
creates some biases if everyone uses such values. A good way to
get a seed is to use a numpy.random.SeedSequence
:
>>> from numpy.random import SeedSequence
>>> print(SeedSequence().entropy)
301439351238479871608357552876690613766 # random
The random_state parameter in distributions accepts an instance of
numpy.random.Generator
class, or an integer, which is then used to
seed an internal Generator
object:
>>> norm.rvs(size=5, random_state=rng)
array([ 0.47143516, -1.19097569, 1.43270697, -0.3126519 , -0.72058873]) # random
For further info, see NumPy’s documentation.
To learn more about the random number samplers implemented in SciPy, see non-uniform random number sampling tutorial and quasi monte carlo tutorial
Shifting and scaling#
All continuous distributions take loc
and scale
as keyword
parameters to adjust the location and scale of the distribution,
e.g., for the standard normal distribution, the location is the mean and
the scale is the standard deviation.
>>> norm.stats(loc=3, scale=4, moments="mv")
(array(3.0), array(16.0))
In many cases, the standardized distribution for a random variable X
is obtained through the transformation (X - loc) / scale
. The
default values are loc = 0
and scale = 1
.
Smart use of loc
and scale
can help modify the standard
distributions in many ways. To illustrate the scaling further, the
cdf
of an exponentially distributed RV with mean \(1/\lambda\)
is given by
By applying the scaling rule above, it can be seen that by
taking scale = 1./lambda
we get the proper scale.
>>> from scipy.stats import expon
>>> expon.mean(scale=3.)
3.0
Note
Distributions that take shape parameters may
require more than simple application of loc
and/or
scale
to achieve the desired form. For example, the
distribution of 2-D vector lengths given a constant vector
of length \(R\) perturbed by independent N(0, \(\sigma^2\))
deviations in each component is
rice(\(R/\sigma\), scale= \(\sigma\)). The first argument
is a shape parameter that needs to be scaled along with \(x\).
The uniform distribution is also interesting:
>>> from scipy.stats import uniform
>>> uniform.cdf([0, 1, 2, 3, 4, 5], loc=1, scale=4)
array([ 0. , 0. , 0.25, 0.5 , 0.75, 1. ])
Finally, recall from the previous paragraph that we are left with the
problem of the meaning of norm.rvs(5)
. As it turns out, calling a
distribution like this, the first argument, i.e., the 5, gets passed
to set the loc
parameter. Let’s see:
>>> np.mean(norm.rvs(5, size=500))
5.0098355106969992 # random
Thus, to explain the output of the example of the last section:
norm.rvs(5)
generates a single normally distributed random variate with
mean loc=5
, because of the default size=1
.
We recommend that you set loc
and scale
parameters explicitly, by
passing the values as keywords rather than as arguments. Repetition
can be minimized when calling more than one method of a given RV by
using the technique of Freezing a Distribution, as explained below.
Shape parameters#
While a general continuous random variable can be shifted and scaled
with the loc
and scale
parameters, some distributions require
additional shape parameters. For instance, the gamma distribution with density
requires the shape parameter \(a\). Observe that setting
\(\lambda\) can be obtained by setting the scale
keyword to
\(1/\lambda\).
Let’s check the number and name of the shape parameters of the gamma distribution. (We know from the above that this should be 1.)
>>> from scipy.stats import gamma
>>> gamma.numargs
1
>>> gamma.shapes
'a'
Now, we set the value of the shape variable to 1 to obtain the exponential distribution, so that we compare easily whether we get the results we expect.
>>> gamma(1, scale=2.).stats(moments="mv")
(array(2.0), array(4.0))
Notice that we can also specify shape parameters as keywords:
>>> gamma(a=1, scale=2.).stats(moments="mv")
(array(2.0), array(4.0))
Freezing a distribution#
Passing the loc
and scale
keywords time and again can become
quite bothersome. The concept of freezing a RV is used to
solve such problems.
>>> rv = gamma(1, scale=2.)
By using rv
we no longer have to include the scale or the shape
parameters anymore. Thus, distributions can be used in one of two
ways, either by passing all distribution parameters to each method
call (such as we did earlier) or by freezing the parameters for the
instance of the distribution. Let us check this:
>>> rv.mean(), rv.std()
(2.0, 2.0)
This is, indeed, what we should get.
Broadcasting#
The basic methods pdf
, and so on, satisfy the usual numpy broadcasting rules. For
example, we can calculate the critical values for the upper tail of
the t distribution for different probabilities and degrees of freedom.
>>> stats.t.isf([0.1, 0.05, 0.01], [[10], [11]])
array([[ 1.37218364, 1.81246112, 2.76376946],
[ 1.36343032, 1.79588482, 2.71807918]])
Here, the first row contains the critical values for 10 degrees of freedom
and the second row for 11 degrees of freedom (d.o.f.). Thus, the
broadcasting rules give the same result of calling isf
twice:
>>> stats.t.isf([0.1, 0.05, 0.01], 10)
array([ 1.37218364, 1.81246112, 2.76376946])
>>> stats.t.isf([0.1, 0.05, 0.01], 11)
array([ 1.36343032, 1.79588482, 2.71807918])
If the array with probabilities, i.e., [0.1, 0.05, 0.01]
and the
array of degrees of freedom i.e., [10, 11, 12]
, have the same
array shape, then element-wise matching is used. As an example, we can
obtain the 10% tail for 10 d.o.f., the 5% tail for 11 d.o.f. and the
1% tail for 12 d.o.f. by calling
>>> stats.t.isf([0.1, 0.05, 0.01], [10, 11, 12])
array([ 1.37218364, 1.79588482, 2.68099799])
Specific points for discrete distributions#
Discrete distributions have mostly the same basic methods as the
continuous distributions. However pdf
is replaced by the probability
mass function pmf
, no estimation methods, such as fit, are
available, and scale
is not a valid keyword parameter. The
location parameter, keyword loc
, can still be used to shift the
distribution.
The computation of the cdf requires some extra attention. In the case of continuous distribution, the cumulative distribution function is, in most standard cases, strictly monotonic increasing in the bounds (a,b) and has, therefore, a unique inverse. The cdf of a discrete distribution, however, is a step function, hence the inverse cdf, i.e., the percent point function, requires a different definition:
ppf(q) = min{x : cdf(x) >= q, x integer}
For further info, see the docs here.
We can look at the hypergeometric distribution as an example
>>> from scipy.stats import hypergeom
>>> [M, n, N] = [20, 7, 12]
If we use the cdf at some integer points and then evaluate the ppf at those cdf values, we get the initial integers back, for example
>>> x = np.arange(4) * 2
>>> x
array([0, 2, 4, 6])
>>> prb = hypergeom.cdf(x, M, n, N)
>>> prb
array([ 1.03199174e-04, 5.21155831e-02, 6.08359133e-01,
9.89783282e-01])
>>> hypergeom.ppf(prb, M, n, N)
array([ 0., 2., 4., 6.])
If we use values that are not at the kinks of the cdf step function, we get the next higher integer back:
>>> hypergeom.ppf(prb + 1e-8, M, n, N)
array([ 1., 3., 5., 7.])
>>> hypergeom.ppf(prb - 1e-8, M, n, N)
array([ 0., 2., 4., 6.])
Fitting distributions#
The main additional methods of the not frozen distribution are related to the estimation of distribution parameters:
- fit: maximum likelihood estimation of distribution parameters, including location
and scale
fit_loc_scale: estimation of location and scale when shape parameters are given
nnlf: negative log likelihood function
expect: calculate the expectation of a function against the pdf or pmf
Performance issues and cautionary remarks#
The performance of the individual methods, in terms of speed, varies widely by distribution and method. The results of a method are obtained in one of two ways: either by explicit calculation, or by a generic algorithm that is independent of the specific distribution.
Explicit calculation, on the one hand, requires that the method is
directly specified for the given distribution, either through analytic
formulas or through special functions in scipy.special
or
numpy.random
for rvs
. These are usually relatively fast
calculations.
The generic methods, on the other hand, are used if the distribution
does not specify any explicit calculation. To define a distribution,
only one of pdf or cdf is necessary; all other methods can be derived
using numeric integration and root finding. However, these indirect
methods can be very slow. As an example, rgh =
stats.gausshyper.rvs(0.5, 2, 2, 2, size=100)
creates random
variables in a very indirect way and takes about 19 seconds for 100
random variables on my computer, while one million random variables
from the standard normal or from the t distribution take just above
one second.
Remaining issues#
The distributions in scipy.stats
have recently been corrected and improved
and gained a considerable test suite; however, a few issues remain:
The distributions have been tested over some range of parameters; however, in some corner ranges, a few incorrect results may remain.
The maximum likelihood estimation in fit does not work with default starting parameters for all distributions and the user needs to supply good starting parameters. Also, for some distribution using a maximum likelihood estimator might inherently not be the best choice.
Building specific distributions#
The next examples shows how to build your own distributions. Further examples show the usage of the distributions and some statistical tests.
Making a continuous distribution, i.e., subclassing rv_continuous
#
Making continuous distributions is fairly simple.
>>> from scipy import stats
>>> class deterministic_gen(stats.rv_continuous):
... def _cdf(self, x):
... return np.where(x < 0, 0., 1.)
... def _stats(self):
... return 0., 0., 0., 0.
>>> deterministic = deterministic_gen(name="deterministic")
>>> deterministic.cdf(np.arange(-3, 3, 0.5))
array([ 0., 0., 0., 0., 0., 0., 1., 1., 1., 1., 1., 1.])
Interestingly, the pdf
is now computed automatically:
>>> deterministic.pdf(np.arange(-3, 3, 0.5))
array([ 0.00000000e+00, 0.00000000e+00, 0.00000000e+00,
0.00000000e+00, 0.00000000e+00, 0.00000000e+00,
5.83333333e+04, 4.16333634e-12, 4.16333634e-12,
4.16333634e-12, 4.16333634e-12, 4.16333634e-12])
Be aware of the performance issues mentioned in Performance issues and cautionary remarks. The computation of unspecified common methods can become very slow, since only general methods are called, which, by their very nature, cannot use any specific information about the distribution. Thus, as a cautionary example:
>>> from scipy.integrate import quad
>>> quad(deterministic.pdf, -1e-1, 1e-1)
(4.163336342344337e-13, 0.0)
But this is not correct: the integral over this pdf should be 1. Let’s make the integration interval smaller:
>>> quad(deterministic.pdf, -1e-3, 1e-3) # warning removed
(1.000076872229173, 0.0010625571718182458)
This looks better. However, the problem originated from the fact that the pdf is not specified in the class definition of the deterministic distribution.
Subclassing rv_discrete
#
In the following, we use stats.rv_discrete
to generate a discrete
distribution that has the probabilities of the truncated normal for the
intervals centered around the integers.
General info
From the docstring of rv_discrete, help(stats.rv_discrete)
,
“You can construct an arbitrary discrete rv where P{X=xk} = pk by passing to the rv_discrete initialization method (through the values= keyword) a tuple of sequences (xk, pk) which describes only those values of X (xk) that occur with nonzero probability (pk).”
Next to this, there are some further requirements for this approach to work:
The keyword name is required.
The support points of the distribution xk have to be integers.
The number of significant digits (decimals) needs to be specified.
In fact, if the last two requirements are not satisfied, an exception may be raised or the resulting numbers may be incorrect.
An example
Let’s do the work. First:
>>> npoints = 20 # number of integer support points of the distribution minus 1
>>> npointsh = npoints // 2
>>> npointsf = float(npoints)
>>> nbound = 4 # bounds for the truncated normal
>>> normbound = (1+1/npointsf) * nbound # actual bounds of truncated normal
>>> grid = np.arange(-npointsh, npointsh+2, 1) # integer grid
>>> gridlimitsnorm = (grid-0.5) / npointsh * nbound # bin limits for the truncnorm
>>> gridlimits = grid - 0.5 # used later in the analysis
>>> grid = grid[:-1]
>>> probs = np.diff(stats.truncnorm.cdf(gridlimitsnorm, -normbound, normbound))
>>> gridint = grid
And, finally, we can subclass rv_discrete
:
>>> normdiscrete = stats.rv_discrete(values=(gridint,
... np.round(probs, decimals=7)), name='normdiscrete')
Now that we have defined the distribution, we have access to all common methods of discrete distributions.
>>> print('mean = %6.4f, variance = %6.4f, skew = %6.4f, kurtosis = %6.4f' %
... normdiscrete.stats(moments='mvsk'))
mean = -0.0000, variance = 6.3302, skew = 0.0000, kurtosis = -0.0076
>>> nd_std = np.sqrt(normdiscrete.stats(moments='v'))
Testing the implementation
Let’s generate a random sample and compare observed frequencies with the probabilities.
>>> n_sample = 500
>>> rvs = normdiscrete.rvs(size=n_sample)
>>> f, l = np.histogram(rvs, bins=gridlimits)
>>> sfreq = np.vstack([gridint, f, probs*n_sample]).T
>>> print(sfreq)
[[-1.00000000e+01 0.00000000e+00 2.95019349e-02] # random
[-9.00000000e+00 0.00000000e+00 1.32294142e-01]
[-8.00000000e+00 0.00000000e+00 5.06497902e-01]
[-7.00000000e+00 2.00000000e+00 1.65568919e+00]
[-6.00000000e+00 1.00000000e+00 4.62125309e+00]
[-5.00000000e+00 9.00000000e+00 1.10137298e+01]
[-4.00000000e+00 2.60000000e+01 2.24137683e+01]
[-3.00000000e+00 3.70000000e+01 3.89503370e+01]
[-2.00000000e+00 5.10000000e+01 5.78004747e+01]
[-1.00000000e+00 7.10000000e+01 7.32455414e+01]
[ 0.00000000e+00 7.40000000e+01 7.92618251e+01]
[ 1.00000000e+00 8.90000000e+01 7.32455414e+01]
[ 2.00000000e+00 5.50000000e+01 5.78004747e+01]
[ 3.00000000e+00 5.00000000e+01 3.89503370e+01]
[ 4.00000000e+00 1.70000000e+01 2.24137683e+01]
[ 5.00000000e+00 1.10000000e+01 1.10137298e+01]
[ 6.00000000e+00 4.00000000e+00 4.62125309e+00]
[ 7.00000000e+00 3.00000000e+00 1.65568919e+00]
[ 8.00000000e+00 0.00000000e+00 5.06497902e-01]
[ 9.00000000e+00 0.00000000e+00 1.32294142e-01]
[ 1.00000000e+01 0.00000000e+00 2.95019349e-02]]


Next, we can test whether our sample was generated by our norm-discrete distribution. This also verifies whether the random numbers were generated correctly.
The chisquare test requires that there are a minimum number of observations in each bin. We combine the tail bins into larger bins so that they contain enough observations.
>>> f2 = np.hstack([f[:5].sum(), f[5:-5], f[-5:].sum()])
>>> p2 = np.hstack([probs[:5].sum(), probs[5:-5], probs[-5:].sum()])
>>> ch2, pval = stats.chisquare(f2, p2*n_sample)
>>> print('chisquare for normdiscrete: chi2 = %6.3f pvalue = %6.4f' % (ch2, pval))
chisquare for normdiscrete: chi2 = 12.466 pvalue = 0.4090 # random
The pvalue in this case is high, so we can be quite confident that our random sample was actually generated by the distribution.
Analysing one sample#
First, we create some random variables. We set a seed so that in each run we get identical results to look at. As an example we take a sample from the Student t distribution:
>>> x = stats.t.rvs(10, size=1000)
Here, we set the required shape parameter of the t distribution, which in statistics corresponds to the degrees of freedom, to 10. Using size=1000 means that our sample consists of 1000 independently drawn (pseudo) random numbers. Since we did not specify the keyword arguments loc and scale, those are set to their default values zero and one.
Descriptive statistics#
x is a numpy array, and we have direct access to all array methods, e.g.,
>>> print(x.min()) # equivalent to np.min(x)
-3.78975572422 # random
>>> print(x.max()) # equivalent to np.max(x)
5.26327732981 # random
>>> print(x.mean()) # equivalent to np.mean(x)
0.0140610663985 # random
>>> print(x.var()) # equivalent to np.var(x))
1.28899386208 # random
How do the sample properties compare to their theoretical counterparts?
>>> m, v, s, k = stats.t.stats(10, moments='mvsk')
>>> n, (smin, smax), sm, sv, ss, sk = stats.describe(x)
>>> sstr = '%-14s mean = %6.4f, variance = %6.4f, skew = %6.4f, kurtosis = %6.4f'
>>> print(sstr % ('distribution:', m, v, s ,k))
distribution: mean = 0.0000, variance = 1.2500, skew = 0.0000, kurtosis = 1.0000 # random
>>> print(sstr % ('sample:', sm, sv, ss, sk))
sample: mean = 0.0141, variance = 1.2903, skew = 0.2165, kurtosis = 1.0556 # random
Note: stats.describe
uses the unbiased estimator for the variance, while
np.var is the biased estimator.
For our sample the sample statistics differ a by a small amount from their theoretical counterparts.
T-test and KS-test#
We can use the t-test to test whether the mean of our sample differs in a statistically significant way from the theoretical expectation.
>>> print('t-statistic = %6.3f pvalue = %6.4f' % stats.ttest_1samp(x, m))
t-statistic = 0.391 pvalue = 0.6955 # random
The pvalue is 0.7, this means that with an alpha error of, for example, 10%, we cannot reject the hypothesis that the sample mean is equal to zero, the expectation of the standard t-distribution.
As an exercise, we can calculate our ttest also directly without using the provided function, which should give us the same answer, and so it does:
>>> tt = (sm-m)/np.sqrt(sv/float(n)) # t-statistic for mean
>>> pval = stats.t.sf(np.abs(tt), n-1)*2 # two-sided pvalue = Prob(abs(t)>tt)
>>> print('t-statistic = %6.3f pvalue = %6.4f' % (tt, pval))
t-statistic = 0.391 pvalue = 0.6955 # random
The Kolmogorov-Smirnov test can be used to test the hypothesis that the sample comes from the standard t-distribution
>>> print('KS-statistic D = %6.3f pvalue = %6.4f' % stats.kstest(x, 't', (10,)))
KS-statistic D = 0.016 pvalue = 0.9571 # random
Again, the p-value is high enough that we cannot reject the hypothesis that the random sample really is distributed according to the t-distribution. In real applications, we don’t know what the underlying distribution is. If we perform the Kolmogorov-Smirnov test of our sample against the standard normal distribution, then we also cannot reject the hypothesis that our sample was generated by the normal distribution given that, in this example, the p-value is almost 40%.
>>> print('KS-statistic D = %6.3f pvalue = %6.4f' % stats.kstest(x, 'norm'))
KS-statistic D = 0.028 pvalue = 0.3918 # random
However, the standard normal distribution has a variance of 1, while our sample has a variance of 1.29. If we standardize our sample and test it against the normal distribution, then the p-value is again large enough that we cannot reject the hypothesis that the sample came form the normal distribution.
>>> d, pval = stats.kstest((x-x.mean())/x.std(), 'norm')
>>> print('KS-statistic D = %6.3f pvalue = %6.4f' % (d, pval))
KS-statistic D = 0.032 pvalue = 0.2397 # random
Note: The Kolmogorov-Smirnov test assumes that we test against a distribution with given parameters, since, in the last case, we estimated mean and variance, this assumption is violated and the distribution of the test statistic, on which the p-value is based, is not correct.
Tails of the distribution#
Finally, we can check the upper tail of the distribution. We can use the percent point function ppf, which is the inverse of the cdf function, to obtain the critical values, or, more directly, we can use the inverse of the survival function
>>> crit01, crit05, crit10 = stats.t.ppf([1-0.01, 1-0.05, 1-0.10], 10)
>>> print('critical values from ppf at 1%%, 5%% and 10%% %8.4f %8.4f %8.4f' % (crit01, crit05, crit10))
critical values from ppf at 1%, 5% and 10% 2.7638 1.8125 1.3722
>>> print('critical values from isf at 1%%, 5%% and 10%% %8.4f %8.4f %8.4f' % tuple(stats.t.isf([0.01,0.05,0.10],10)))
critical values from isf at 1%, 5% and 10% 2.7638 1.8125 1.3722
>>> freq01 = np.sum(x>crit01) / float(n) * 100
>>> freq05 = np.sum(x>crit05) / float(n) * 100
>>> freq10 = np.sum(x>crit10) / float(n) * 100
>>> print('sample %%-frequency at 1%%, 5%% and 10%% tail %8.4f %8.4f %8.4f' % (freq01, freq05, freq10))
sample %-frequency at 1%, 5% and 10% tail 1.4000 5.8000 10.5000 # random
In all three cases, our sample has more weight in the top tail than the underlying distribution. We can briefly check a larger sample to see if we get a closer match. In this case, the empirical frequency is quite close to the theoretical probability, but if we repeat this several times, the fluctuations are still pretty large.
>>> freq05l = np.sum(stats.t.rvs(10, size=10000) > crit05) / 10000.0 * 100
>>> print('larger sample %%-frequency at 5%% tail %8.4f' % freq05l)
larger sample %-frequency at 5% tail 4.8000 # random
We can also compare it with the tail of the normal distribution, which has less weight in the tails:
>>> print('tail prob. of normal at 1%%, 5%% and 10%% %8.4f %8.4f %8.4f' %
... tuple(stats.norm.sf([crit01, crit05, crit10])*100))
tail prob. of normal at 1%, 5% and 10% 0.2857 3.4957 8.5003
The chisquare test can be used to test whether for a finite number of bins, the observed frequencies differ significantly from the probabilities of the hypothesized distribution.
>>> quantiles = [0.0, 0.01, 0.05, 0.1, 1-0.10, 1-0.05, 1-0.01, 1.0]
>>> crit = stats.t.ppf(quantiles, 10)
>>> crit
array([ -inf, -2.76376946, -1.81246112, -1.37218364, 1.37218364,
1.81246112, 2.76376946, inf])
>>> n_sample = x.size
>>> freqcount = np.histogram(x, bins=crit)[0]
>>> tprob = np.diff(quantiles)
>>> nprob = np.diff(stats.norm.cdf(crit))
>>> tch, tpval = stats.chisquare(freqcount, tprob*n_sample)
>>> nch, npval = stats.chisquare(freqcount, nprob*n_sample)
>>> print('chisquare for t: chi2 = %6.2f pvalue = %6.4f' % (tch, tpval))
chisquare for t: chi2 = 2.30 pvalue = 0.8901 # random
>>> print('chisquare for normal: chi2 = %6.2f pvalue = %6.4f' % (nch, npval))
chisquare for normal: chi2 = 64.60 pvalue = 0.0000 # random
We see that the standard normal distribution is clearly rejected, while the standard t-distribution cannot be rejected. Since the variance of our sample differs from both standard distributions, we can again redo the test taking the estimate for scale and location into account.
The fit method of the distributions can be used to estimate the parameters of the distribution, and the test is repeated using probabilities of the estimated distribution.
>>> tdof, tloc, tscale = stats.t.fit(x)
>>> nloc, nscale = stats.norm.fit(x)
>>> tprob = np.diff(stats.t.cdf(crit, tdof, loc=tloc, scale=tscale))
>>> nprob = np.diff(stats.norm.cdf(crit, loc=nloc, scale=nscale))
>>> tch, tpval = stats.chisquare(freqcount, tprob*n_sample)
>>> nch, npval = stats.chisquare(freqcount, nprob*n_sample)
>>> print('chisquare for t: chi2 = %6.2f pvalue = %6.4f' % (tch, tpval))
chisquare for t: chi2 = 1.58 pvalue = 0.9542 # random
>>> print('chisquare for normal: chi2 = %6.2f pvalue = %6.4f' % (nch, npval))
chisquare for normal: chi2 = 11.08 pvalue = 0.0858 # random
Taking account of the estimated parameters, we can still reject the hypothesis that our sample came from a normal distribution (at the 5% level), but again, with a p-value of 0.95, we cannot reject the t-distribution.
Special tests for normal distributions#
Since the normal distribution is the most common distribution in statistics, there are several additional functions available to test whether a sample could have been drawn from a normal distribution.
First, we can test if skew and kurtosis of our sample differ significantly from those of a normal distribution:
>>> print('normal skewtest teststat = %6.3f pvalue = %6.4f' % stats.skewtest(x))
normal skewtest teststat = 2.785 pvalue = 0.0054 # random
>>> print('normal kurtosistest teststat = %6.3f pvalue = %6.4f' % stats.kurtosistest(x))
normal kurtosistest teststat = 4.757 pvalue = 0.0000 # random
These two tests are combined in the normality test
>>> print('normaltest teststat = %6.3f pvalue = %6.4f' % stats.normaltest(x))
normaltest teststat = 30.379 pvalue = 0.0000 # random
In all three tests, the p-values are very low and we can reject the hypothesis that the our sample has skew and kurtosis of the normal distribution.
Since skew and kurtosis of our sample are based on central moments, we get exactly the same results if we test the standardized sample:
>>> print('normaltest teststat = %6.3f pvalue = %6.4f' %
... stats.normaltest((x-x.mean())/x.std()))
normaltest teststat = 30.379 pvalue = 0.0000 # random
Because normality is rejected so strongly, we can check whether the normaltest gives reasonable results for other cases:
>>> print('normaltest teststat = %6.3f pvalue = %6.4f' %
... stats.normaltest(stats.t.rvs(10, size=100)))
normaltest teststat = 4.698 pvalue = 0.0955 # random
>>> print('normaltest teststat = %6.3f pvalue = %6.4f' %
... stats.normaltest(stats.norm.rvs(size=1000)))
normaltest teststat = 0.613 pvalue = 0.7361 # random
When testing for normality of a small sample of t-distributed observations and a large sample of normal-distributed observations, then in neither case can we reject the null hypothesis that the sample comes from a normal distribution. In the first case, this is because the test is not powerful enough to distinguish a t and a normally distributed random variable in a small sample.
Comparing two samples#
In the following, we are given two samples, which can come either from the same or from different distribution, and we want to test whether these samples have the same statistical properties.
Comparing means#
Test with sample with identical means:
>>> rvs1 = stats.norm.rvs(loc=5, scale=10, size=500)
>>> rvs2 = stats.norm.rvs(loc=5, scale=10, size=500)
>>> stats.ttest_ind(rvs1, rvs2)
Ttest_indResult(statistic=-0.5489036175088705, pvalue=0.5831943748663959) # random
Test with sample with different means:
>>> rvs3 = stats.norm.rvs(loc=8, scale=10, size=500)
>>> stats.ttest_ind(rvs1, rvs3)
Ttest_indResult(statistic=-4.533414290175026, pvalue=6.507128186389019e-06) # random
Kolmogorov-Smirnov test for two samples ks_2samp#
For the example, where both samples are drawn from the same distribution, we cannot reject the null hypothesis, since the pvalue is high
>>> stats.ks_2samp(rvs1, rvs2)
KstestResult(statistic=0.026, pvalue=0.9959527565364388) # random
In the second example, with different location, i.e., means, we can reject the null hypothesis, since the pvalue is below 1%
>>> stats.ks_2samp(rvs1, rvs3)
KstestResult(statistic=0.114, pvalue=0.00299005061044668) # random
Kernel density estimation#
A common task in statistics is to estimate the probability density function
(PDF) of a random variable from a set of data samples. This task is called
density estimation. The most well-known tool to do this is the histogram.
A histogram is a useful tool for visualization (mainly because everyone
understands it), but doesn’t use the available data very efficiently. Kernel
density estimation (KDE) is a more efficient tool for the same task. The
gaussian_kde
estimator can be used to estimate the PDF of univariate as
well as multivariate data. It works best if the data is unimodal.
Univariate estimation#
We start with a minimal amount of data in order to see how gaussian_kde
works and what the different options for bandwidth selection do. The data
sampled from the PDF are shown as blue dashes at the bottom of the figure (this
is called a rug plot):
>>> from scipy import stats
>>> import matplotlib.pyplot as plt
>>> x1 = np.array([-7, -5, 1, 4, 5], dtype=np.float64)
>>> kde1 = stats.gaussian_kde(x1)
>>> kde2 = stats.gaussian_kde(x1, bw_method='silverman')
>>> fig = plt.figure()
>>> ax = fig.add_subplot(111)
>>> ax.plot(x1, np.zeros(x1.shape), 'b+', ms=20) # rug plot
>>> x_eval = np.linspace(-10, 10, num=200)
>>> ax.plot(x_eval, kde1(x_eval), 'k-', label="Scott's Rule")
>>> ax.plot(x_eval, kde2(x_eval), 'r-', label="Silverman's Rule")
>>> plt.show()

We see that there is very little difference between Scott’s Rule and Silverman’s Rule, and that the bandwidth selection with a limited amount of data is probably a bit too wide. We can define our own bandwidth function to get a less smoothed-out result.
>>> def my_kde_bandwidth(obj, fac=1./5):
... """We use Scott's Rule, multiplied by a constant factor."""
... return np.power(obj.n, -1./(obj.d+4)) * fac
>>> fig = plt.figure()
>>> ax = fig.add_subplot(111)
>>> ax.plot(x1, np.zeros(x1.shape), 'b+', ms=20) # rug plot
>>> kde3 = stats.gaussian_kde(x1, bw_method=my_kde_bandwidth)
>>> ax.plot(x_eval, kde3(x_eval), 'g-', label="With smaller BW")
>>> plt.show()

We see that if we set bandwidth to be very narrow, the obtained estimate for the probability density function (PDF) is simply the sum of Gaussians around each data point.
We now take a more realistic example and look at the difference between the two available bandwidth selection rules. Those rules are known to work well for (close to) normal distributions, but even for unimodal distributions that are quite strongly non-normal they work reasonably well. As a non-normal distribution we take a Student’s T distribution with 5 degrees of freedom.
import numpy as np
import matplotlib.pyplot as plt
from scipy import stats
rng = np.random.default_rng()
x1 = rng.normal(size=200) # random data, normal distribution
xs = np.linspace(x1.min()-1, x1.max()+1, 200)
kde1 = stats.gaussian_kde(x1)
kde2 = stats.gaussian_kde(x1, bw_method='silverman')
fig = plt.figure(figsize=(8, 6))
ax1 = fig.add_subplot(211)
ax1.plot(x1, np.zeros(x1.shape), 'b+', ms=12) # rug plot
ax1.plot(xs, kde1(xs), 'k-', label="Scott's Rule")
ax1.plot(xs, kde2(xs), 'b-', label="Silverman's Rule")
ax1.plot(xs, stats.norm.pdf(xs), 'r--', label="True PDF")
ax1.set_xlabel('x')
ax1.set_ylabel('Density')
ax1.set_title("Normal (top) and Student's T$_{df=5}$ (bottom) distributions")
ax1.legend(loc=1)
x2 = stats.t.rvs(5, size=200, random_state=rng) # random data, T distribution
xs = np.linspace(x2.min() - 1, x2.max() + 1, 200)
kde3 = stats.gaussian_kde(x2)
kde4 = stats.gaussian_kde(x2, bw_method='silverman')
ax2 = fig.add_subplot(212)
ax2.plot(x2, np.zeros(x2.shape), 'b+', ms=12) # rug plot
ax2.plot(xs, kde3(xs), 'k-', label="Scott's Rule")
ax2.plot(xs, kde4(xs), 'b-', label="Silverman's Rule")
ax2.plot(xs, stats.t.pdf(xs, 5), 'r--', label="True PDF")
ax2.set_xlabel('x')
ax2.set_ylabel('Density')
plt.show()

We now take a look at a bimodal distribution with one wider and one narrower Gaussian feature. We expect that this will be a more difficult density to approximate, due to the different bandwidths required to accurately resolve each feature.
>>> from functools import partial
>>> loc1, scale1, size1 = (-2, 1, 175)
>>> loc2, scale2, size2 = (2, 0.2, 50)
>>> x2 = np.concatenate([np.random.normal(loc=loc1, scale=scale1, size=size1),
... np.random.normal(loc=loc2, scale=scale2, size=size2)])
>>> x_eval = np.linspace(x2.min() - 1, x2.max() + 1, 500)
>>> kde = stats.gaussian_kde(x2)
>>> kde2 = stats.gaussian_kde(x2, bw_method='silverman')
>>> kde3 = stats.gaussian_kde(x2, bw_method=partial(my_kde_bandwidth, fac=0.2))
>>> kde4 = stats.gaussian_kde(x2, bw_method=partial(my_kde_bandwidth, fac=0.5))
>>> pdf = stats.norm.pdf
>>> bimodal_pdf = pdf(x_eval, loc=loc1, scale=scale1) * float(size1) / x2.size + \
... pdf(x_eval, loc=loc2, scale=scale2) * float(size2) / x2.size
>>> fig = plt.figure(figsize=(8, 6))
>>> ax = fig.add_subplot(111)
>>> ax.plot(x2, np.zeros(x2.shape), 'b+', ms=12)
>>> ax.plot(x_eval, kde(x_eval), 'k-', label="Scott's Rule")
>>> ax.plot(x_eval, kde2(x_eval), 'b-', label="Silverman's Rule")
>>> ax.plot(x_eval, kde3(x_eval), 'g-', label="Scott * 0.2")
>>> ax.plot(x_eval, kde4(x_eval), 'c-', label="Scott * 0.5")
>>> ax.plot(x_eval, bimodal_pdf, 'r--', label="Actual PDF")
>>> ax.set_xlim([x_eval.min(), x_eval.max()])
>>> ax.legend(loc=2)
>>> ax.set_xlabel('x')
>>> ax.set_ylabel('Density')
>>> plt.show()

As expected, the KDE is not as close to the true PDF as we would like due to
the different characteristic size of the two features of the bimodal
distribution. By halving the default bandwidth (Scott * 0.5
), we can do
somewhat better, while using a factor 5 smaller bandwidth than the default
doesn’t smooth enough. What we really need, though, in this case, is a
non-uniform (adaptive) bandwidth.
Multivariate estimation#
With gaussian_kde
we can perform multivariate, as well as univariate
estimation. We demonstrate the bivariate case. First, we generate some random
data with a model in which the two variates are correlated.
>>> def measure(n):
... """Measurement model, return two coupled measurements."""
... m1 = np.random.normal(size=n)
... m2 = np.random.normal(scale=0.5, size=n)
... return m1+m2, m1-m2
>>> m1, m2 = measure(2000)
>>> xmin = m1.min()
>>> xmax = m1.max()
>>> ymin = m2.min()
>>> ymax = m2.max()
Then we apply the KDE to the data:
>>> X, Y = np.mgrid[xmin:xmax:100j, ymin:ymax:100j]
>>> positions = np.vstack([X.ravel(), Y.ravel()])
>>> values = np.vstack([m1, m2])
>>> kernel = stats.gaussian_kde(values)
>>> Z = np.reshape(kernel.evaluate(positions).T, X.shape)
Finally, we plot the estimated bivariate distribution as a colormap and plot the individual data points on top.
>>> fig = plt.figure(figsize=(8, 6))
>>> ax = fig.add_subplot(111)
>>> ax.imshow(np.rot90(Z), cmap=plt.cm.gist_earth_r,
... extent=[xmin, xmax, ymin, ymax])
>>> ax.plot(m1, m2, 'k.', markersize=2)
>>> ax.set_xlim([xmin, xmax])
>>> ax.set_ylim([ymin, ymax])
>>> plt.show()

Multiscale Graph Correlation (MGC)#
With multiscale_graphcorr
, we can test for independence on high
dimensional and nonlinear data. Before we start, let’s import some useful
packages:
>>> import numpy as np
>>> import matplotlib.pyplot as plt; plt.style.use('classic')
>>> from scipy.stats import multiscale_graphcorr
Let’s use a custom plotting function to plot the data relationship:
>>> def mgc_plot(x, y, sim_name, mgc_dict=None, only_viz=False,
... only_mgc=False):
... """Plot sim and MGC-plot"""
... if not only_mgc:
... # simulation
... plt.figure(figsize=(8, 8))
... ax = plt.gca()
... ax.set_title(sim_name + " Simulation", fontsize=20)
... ax.scatter(x, y)
... ax.set_xlabel('X', fontsize=15)
... ax.set_ylabel('Y', fontsize=15)
... ax.axis('equal')
... ax.tick_params(axis="x", labelsize=15)
... ax.tick_params(axis="y", labelsize=15)
... plt.show()
... if not only_viz:
... # local correlation map
... plt.figure(figsize=(8,8))
... ax = plt.gca()
... mgc_map = mgc_dict["mgc_map"]
... # draw heatmap
... ax.set_title("Local Correlation Map", fontsize=20)
... im = ax.imshow(mgc_map, cmap='YlGnBu')
... # colorbar
... cbar = ax.figure.colorbar(im, ax=ax)
... cbar.ax.set_ylabel("", rotation=-90, va="bottom")
... ax.invert_yaxis()
... # Turn spines off and create white grid.
... for edge, spine in ax.spines.items():
... spine.set_visible(False)
... # optimal scale
... opt_scale = mgc_dict["opt_scale"]
... ax.scatter(opt_scale[0], opt_scale[1],
... marker='X', s=200, color='red')
... # other formatting
... ax.tick_params(bottom="off", left="off")
... ax.set_xlabel('#Neighbors for X', fontsize=15)
... ax.set_ylabel('#Neighbors for Y', fontsize=15)
... ax.tick_params(axis="x", labelsize=15)
... ax.tick_params(axis="y", labelsize=15)
... ax.set_xlim(0, 100)
... ax.set_ylim(0, 100)
... plt.show()
Let’s look at some linear data first:
>>> rng = np.random.default_rng()
>>> x = np.linspace(-1, 1, num=100)
>>> y = x + 0.3 * rng.random(x.size)
The simulation relationship can be plotted below:
>>> mgc_plot(x, y, "Linear", only_viz=True)

Now, we can see the test statistic, p-value, and MGC map visualized below. The optimal scale is shown on the map as a red “x”:
>>> stat, pvalue, mgc_dict = multiscale_graphcorr(x, y)
>>> print("MGC test statistic: ", round(stat, 1))
MGC test statistic: 1.0
>>> print("P-value: ", round(pvalue, 1))
P-value: 0.0
>>> mgc_plot(x, y, "Linear", mgc_dict, only_mgc=True)

It is clear from here, that MGC is able to determine a relationship between the input data matrices because the p-value is very low and the MGC test statistic is relatively high. The MGC-map indicates a strongly linear relationship. Intuitively, this is because having more neighbors will help in identifying a linear relationship between \(x\) and \(y\). The optimal scale in this case is equivalent to the global scale, marked by a red spot on the map.
The same can be done for nonlinear data sets. The following \(x\) and \(y\) arrays are derived from a nonlinear simulation:
>>> unif = np.array(rng.uniform(0, 5, size=100))
>>> x = unif * np.cos(np.pi * unif)
>>> y = unif * np.sin(np.pi * unif) + 0.4 * rng.random(x.size)
The simulation relationship can be plotted below:
>>> mgc_plot(x, y, "Spiral", only_viz=True)

Now, we can see the test statistic, p-value, and MGC map visualized below. The optimal scale is shown on the map as a red “x”:
>>> stat, pvalue, mgc_dict = multiscale_graphcorr(x, y)
>>> print("MGC test statistic: ", round(stat, 1))
MGC test statistic: 0.2 # random
>>> print("P-value: ", round(pvalue, 1))
P-value: 0.0
>>> mgc_plot(x, y, "Spiral", mgc_dict, only_mgc=True)

It is clear from here, that MGC is able to determine a relationship again because the p-value is very low and the MGC test statistic is relatively high. The MGC-map indicates a strongly nonlinear relationship. The optimal scale in this case is equivalent to the local scale, marked by a red spot on the map.
Quasi-Monte Carlo#
Before talking about Quasi-Monte Carlo (QMC), a quick introduction about Monte Carlo (MC). MC methods, or MC experiments, are a broad class of computational algorithms that rely on repeated random sampling to obtain numerical results. The underlying concept is to use randomness to solve problems that might be deterministic in principle. They are often used in physical and mathematical problems and are most useful when it is difficult or impossible to use other approaches. MC methods are mainly used in three problem classes: optimization, numerical integration, and generating draws from a probability distribution.
Generating random numbers with specific properties is a more complex problem than it sounds. Simple MC methods are designed to sample points to be independent and identically distributed (IID). But generating multiple sets of random points can produce radically different results.

In both cases in the plot above, points are generated randomly without any knowledge about previously drawn points. It is clear that some regions of the space are left unexplored - which can cause problems in simulations as a particular set of points might trigger a totally different behaviour.
A great benefit of MC is that it has known convergence properties. Let’s look at the mean of the squared sum in 5 dimensions:
with \(x_j \sim \mathcal{U}(0,1)\). It has a known mean value, \(\mu = 5/3+5(5-1)/4\). Using MC sampling, we can compute that mean numerically, and the approximation error follows a theoretical rate of \(O(n^{-1/2})\).

Although the convergence is ensured, practitioners tend to want to have an exploration process which is more deterministic. With normal MC, a seed can be used to have a repeatable process. But fixing the seed would break the convergence property: a given seed could work for a given class of problem and break for another one.
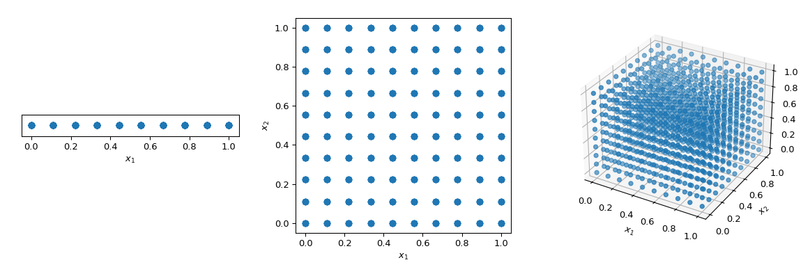
What is commonly done to walk through the space in a deterministic manner, is to use a regular grid spanning all parameter dimensions, also called a saturated design. Let’s consider the unit-hypercube, with all bounds ranging from 0 to 1. Now, having a distance of 0.1 between points, the number of points required to fill the unit interval would be 10. In a 2-dimensional hypercube the same spacing would require 100, and in 3 dimensions 1,000 points. As the number of dimensions grows, the number of experiments which is required to fill the space rises exponentially as the dimensionality of the space increases. This exponential growth is called “the curse of dimensionality”.
>>> import numpy as np
>>> disc = 10
>>> x1 = np.linspace(0, 1, disc)
>>> x2 = np.linspace(0, 1, disc)
>>> x3 = np.linspace(0, 1, disc)
>>> x1, x2, x3 = np.meshgrid(x1, x2, x3)

To mitigate this issue, QMC methods have been designed. They are deterministic, have a good coverage of the space and some of them can be continued and retain good properties. The main difference with MC methods is that the points are not IID but they know about previous points. Hence, some methods are also referred to as sequences.

This figure presents 2 sets of 256 points. The design of the left is a plain MC whereas the design of the right is a QMC design using the Sobol’ method. We clearly see that the QMC version is more uniform. The points sample better near the boundaries and there are less clusters or gaps.
One way to assess the uniformity is to use a measure called the discrepancy. Here the discrepancy of Sobol’ points is better than crude MC.
Coming back to the computation of the mean, QMC methods also have better rates of convergence for the error. They can achieve \(O(n^{-1})\) for this function, and even better rates on very smooth functions. This figure shows that the Sobol’ method has a rate of \(O(n^{-1})\):

We refer to the documentation of scipy.stats.qmc
for
more mathematical details.
Calculate the discrepancy#
Let’s consider two sets of points. From the figure below, it is clear that
the design on the left covers more of the space than the design on the right.
This can be quantified using a discrepancy
measure.
The lower the discrepancy, the more uniform a sample is.
>>> import numpy as np
>>> from scipy.stats import qmc
>>> space_1 = np.array([[1, 3], [2, 6], [3, 2], [4, 5], [5, 1], [6, 4]])
>>> space_2 = np.array([[1, 5], [2, 4], [3, 3], [4, 2], [5, 1], [6, 6]])
>>> l_bounds = [0.5, 0.5]
>>> u_bounds = [6.5, 6.5]
>>> space_1 = qmc.scale(space_1, l_bounds, u_bounds, reverse=True)
>>> space_2 = qmc.scale(space_2, l_bounds, u_bounds, reverse=True)
>>> qmc.discrepancy(space_1)
0.008142039609053464
>>> qmc.discrepancy(space_2)
0.010456854423869011

Using a QMC engine#
Several QMC samplers/engines are implemented. Here we look at two of the most
used QMC methods: Sobol
and Halton
sequences.
"""Sobol' and Halton sequences."""
from scipy.stats import qmc
import numpy as np
import matplotlib.pyplot as plt
rng = np.random.default_rng()
n_sample = 256
dim = 2
sample = {}
# Sobol'
engine = qmc.Sobol(d=dim, seed=rng)
sample["Sobol'"] = engine.random(n_sample)
# Halton
engine = qmc.Halton(d=dim, seed=rng)
sample["Halton"] = engine.random(n_sample)
fig, axs = plt.subplots(1, 2, figsize=(8, 4))
for i, kind in enumerate(sample):
axs[i].scatter(sample[kind][:, 0], sample[kind][:, 1])
axs[i].set_aspect('equal')
axs[i].set_xlabel(r'$x_1$')
axs[i].set_ylabel(r'$x_2$')
axs[i].set_title(f'{kind}—$C^2 = ${qmc.discrepancy(sample[kind]):.2}')
plt.tight_layout()
plt.show()

Warning
QMC methods require particular care and the user must read the documentation to avoid common pitfalls. Sobol’ for instance requires a number of points following a power of 2. Also, thinning, burning or other point selection can break the properties of the sequence and result in a set of points which would not be better than MC.
QMC engines are state-aware. Meaning that you can continue the sequence,
skip some points, or reset it. Let’s take 5 points from
Halton
. And then ask for a second set of 5 points:
>>> from scipy.stats import qmc
>>> engine = qmc.Halton(d=2)
>>> engine.random(5)
array([[0.22166437, 0.07980522], # random
[0.72166437, 0.93165708],
[0.47166437, 0.41313856],
[0.97166437, 0.19091633],
[0.01853937, 0.74647189]])
>>> engine.random(5)
array([[0.51853937, 0.52424967], # random
[0.26853937, 0.30202745],
[0.76853937, 0.857583 ],
[0.14353937, 0.63536078],
[0.64353937, 0.01807683]])
Now we reset the sequence. Asking for 5 points leads to the same first 5 points:
>>> engine.reset()
>>> engine.random(5)
array([[0.22166437, 0.07980522], # random
[0.72166437, 0.93165708],
[0.47166437, 0.41313856],
[0.97166437, 0.19091633],
[0.01853937, 0.74647189]])
And here we advance the sequence to get the same second set of 5 points:
>>> engine.reset()
>>> engine.fast_forward(5)
>>> engine.random(5)
array([[0.51853937, 0.52424967], # random
[0.26853937, 0.30202745],
[0.76853937, 0.857583 ],
[0.14353937, 0.63536078],
[0.64353937, 0.01807683]])
Making a QMC engine, i.e., subclassing QMCEngine
#
To make your own QMCEngine
, a few methods have to be
defined. Following is an example wrapping numpy.random.Generator
.
>>> import numpy as np
>>> from scipy.stats import qmc
>>> class RandomEngine(qmc.QMCEngine):
... def __init__(self, d, seed=None):
... super().__init__(d=d, seed=seed)
... self.rng = np.random.default_rng(self.rng_seed)
...
...
... def _random(self, n=1, *, workers=1):
... return self.rng.random((n, self.d))
...
...
... def reset(self):
... self.rng = np.random.default_rng(self.rng_seed)
... self.num_generated = 0
... return self
...
...
... def fast_forward(self, n):
... self.random(n)
... return self
Then we use it as any other QMC engine:
>>> engine = RandomEngine(2)
>>> engine.random(5)
array([[0.22733602, 0.31675834], # random
[0.79736546, 0.67625467],
[0.39110955, 0.33281393],
[0.59830875, 0.18673419],
[0.67275604, 0.94180287]])
>>> engine.reset()
>>> engine.random(5)
array([[0.22733602, 0.31675834], # random
[0.79736546, 0.67625467],
[0.39110955, 0.33281393],
[0.59830875, 0.18673419],
[0.67275604, 0.94180287]])
Guidelines on using QMC#
QMC has rules! Be sure to read the documentation or you might have no benefit over MC.
Use
Sobol
if you need exactly \(2^m\) points.Halton
allows to sample, or skip, an arbitrary number of points. This is at the cost of a slower rate of convergence than Sobol’.Never remove the first points of the sequence. It will destroy the properties.
Scrambling is always better.
If you use LHS based methods, you cannot add points without losing the LHS properties. (There are some methods to do so, but this is not implemented.)