Note
Go to the end to download the full example code. or to run this example in your browser via JupyterLite or Binder
Visualizations with Display Objects#
In this example, we will construct display objects,
ConfusionMatrixDisplay
, RocCurveDisplay
, and
PrecisionRecallDisplay
directly from their respective metrics. This
is an alternative to using their corresponding plot functions when
a model’s predictions are already computed or expensive to compute. Note that
this is advanced usage, and in general we recommend using their respective
plot functions.
# Authors: The scikit-learn developers
# SPDX-License-Identifier: BSD-3-Clause
Load Data and train model#
For this example, we load a blood transfusion service center data set from OpenML. This is a binary classification problem where the target is whether an individual donated blood. Then the data is split into a train and test dataset and a logistic regression is fitted with the train dataset.
from sklearn.datasets import fetch_openml
from sklearn.linear_model import LogisticRegression
from sklearn.model_selection import train_test_split
from sklearn.pipeline import make_pipeline
from sklearn.preprocessing import StandardScaler
X, y = fetch_openml(data_id=1464, return_X_y=True)
X_train, X_test, y_train, y_test = train_test_split(X, y, stratify=y)
clf = make_pipeline(StandardScaler(), LogisticRegression(random_state=0))
clf.fit(X_train, y_train)
Create ConfusionMatrixDisplay
#
With the fitted model, we compute the predictions of the model on the test
dataset. These predictions are used to compute the confusion matrix which
is plotted with the ConfusionMatrixDisplay
from sklearn.metrics import ConfusionMatrixDisplay, confusion_matrix
y_pred = clf.predict(X_test)
cm = confusion_matrix(y_test, y_pred)
cm_display = ConfusionMatrixDisplay(cm).plot()

Create RocCurveDisplay
#
The roc curve requires either the probabilities or the non-thresholded decision values from the estimator. Since the logistic regression provides a decision function, we will use it to plot the roc curve:
from sklearn.metrics import RocCurveDisplay, roc_curve
y_score = clf.decision_function(X_test)
fpr, tpr, _ = roc_curve(y_test, y_score, pos_label=clf.classes_[1])
roc_display = RocCurveDisplay(fpr=fpr, tpr=tpr).plot()

/home/circleci/project/sklearn/metrics/_plot/roc_curve.py:189: UserWarning:
No artists with labels found to put in legend. Note that artists whose label start with an underscore are ignored when legend() is called with no argument.
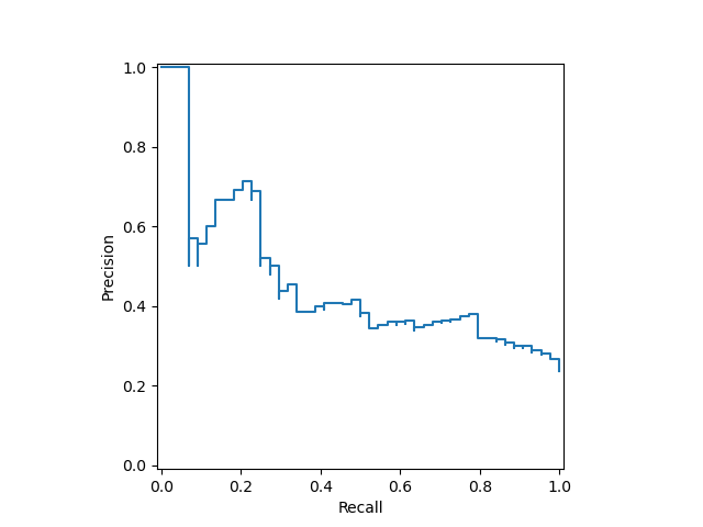
Create PrecisionRecallDisplay
#
Similarly, the precision recall curve can be plotted using y_score
from
the prevision sections.
from sklearn.metrics import PrecisionRecallDisplay, precision_recall_curve
prec, recall, _ = precision_recall_curve(y_test, y_score, pos_label=clf.classes_[1])
pr_display = PrecisionRecallDisplay(precision=prec, recall=recall).plot()

Combining the display objects into a single plot#
The display objects store the computed values that were passed as arguments. This allows for the visualizations to be easliy combined using matplotlib’s API. In the following example, we place the displays next to each other in a row.
import matplotlib.pyplot as plt
fig, (ax1, ax2) = plt.subplots(1, 2, figsize=(12, 8))
roc_display.plot(ax=ax1)
pr_display.plot(ax=ax2)
plt.show()

/home/circleci/project/sklearn/metrics/_plot/roc_curve.py:189: UserWarning:
No artists with labels found to put in legend. Note that artists whose label start with an underscore are ignored when legend() is called with no argument.
Total running time of the script: (0 minutes 1.760 seconds)
Related examples

Multiclass Receiver Operating Characteristic (ROC)

Post-tuning the decision threshold for cost-sensitive learning