Note
Go to the end to download the full example code. or to run this example in your browser via JupyterLite or Binder
Advanced Plotting With Partial Dependence#
The PartialDependenceDisplay
object can be used
for plotting without needing to recalculate the partial dependence. In this
example, we show how to plot partial dependence plots and how to quickly
customize the plot with the visualization API.
Note
See also ROC Curve with Visualization API
# Authors: The scikit-learn developers
# SPDX-License-Identifier: BSD-3-Clause
import matplotlib.pyplot as plt
import pandas as pd
from sklearn.datasets import load_diabetes
from sklearn.inspection import PartialDependenceDisplay
from sklearn.neural_network import MLPRegressor
from sklearn.pipeline import make_pipeline
from sklearn.preprocessing import StandardScaler
from sklearn.tree import DecisionTreeRegressor
Train models on the diabetes dataset#
First, we train a decision tree and a multi-layer perceptron on the diabetes dataset.
diabetes = load_diabetes()
X = pd.DataFrame(diabetes.data, columns=diabetes.feature_names)
y = diabetes.target
tree = DecisionTreeRegressor()
mlp = make_pipeline(
StandardScaler(),
MLPRegressor(hidden_layer_sizes=(100, 100), tol=1e-2, max_iter=500, random_state=0),
)
tree.fit(X, y)
mlp.fit(X, y)
Plotting partial dependence for two features#
We plot partial dependence curves for features “age” and “bmi” (body mass
index) for the decision tree. With two features,
from_estimator
expects to plot
two curves. Here the plot function place a grid of two plots using the space
defined by ax
.
fig, ax = plt.subplots(figsize=(12, 6))
ax.set_title("Decision Tree")
tree_disp = PartialDependenceDisplay.from_estimator(tree, X, ["age", "bmi"], ax=ax)

The partial dependence curves can be plotted for the multi-layer perceptron.
In this case, line_kw
is passed to
from_estimator
to change the
color of the curve.
fig, ax = plt.subplots(figsize=(12, 6))
ax.set_title("Multi-layer Perceptron")
mlp_disp = PartialDependenceDisplay.from_estimator(
mlp, X, ["age", "bmi"], ax=ax, line_kw={"color": "red"}
)

Plotting partial dependence of the two models together#
The tree_disp
and mlp_disp
PartialDependenceDisplay
objects contain all the
computed information needed to recreate the partial dependence curves. This
means we can easily create additional plots without needing to recompute the
curves.
One way to plot the curves is to place them in the same figure, with the
curves of each model on each row. First, we create a figure with two axes
within two rows and one column. The two axes are passed to the
plot
functions of
tree_disp
and mlp_disp
. The given axes will be used by the plotting
function to draw the partial dependence. The resulting plot places the
decision tree partial dependence curves in the first row of the
multi-layer perceptron in the second row.
fig, (ax1, ax2) = plt.subplots(2, 1, figsize=(10, 10))
tree_disp.plot(ax=ax1)
ax1.set_title("Decision Tree")
mlp_disp.plot(ax=ax2, line_kw={"color": "red"})
ax2.set_title("Multi-layer Perceptron")

Text(0.5, 1.0, 'Multi-layer Perceptron')
Another way to compare the curves is to plot them on top of each other. Here,
we create a figure with one row and two columns. The axes are passed into the
plot
function as a list,
which will plot the partial dependence curves of each model on the same axes.
The length of the axes list must be equal to the number of plots drawn.
fig, (ax1, ax2) = plt.subplots(1, 2, figsize=(10, 6))
tree_disp.plot(ax=[ax1, ax2], line_kw={"label": "Decision Tree"})
mlp_disp.plot(
ax=[ax1, ax2], line_kw={"label": "Multi-layer Perceptron", "color": "red"}
)
ax1.legend()
ax2.legend()

<matplotlib.legend.Legend object at 0x7faf203ea340>
tree_disp.axes_
is a numpy array container the axes used to draw the
partial dependence plots. This can be passed to mlp_disp
to have the same
affect of drawing the plots on top of each other. Furthermore, the
mlp_disp.figure_
stores the figure, which allows for resizing the figure
after calling plot
. In this case tree_disp.axes_
has two dimensions, thus
plot
will only show the y label and y ticks on the left most plot.
tree_disp.plot(line_kw={"label": "Decision Tree"})
mlp_disp.plot(
line_kw={"label": "Multi-layer Perceptron", "color": "red"}, ax=tree_disp.axes_
)
tree_disp.figure_.set_size_inches(10, 6)
tree_disp.axes_[0, 0].legend()
tree_disp.axes_[0, 1].legend()
plt.show()

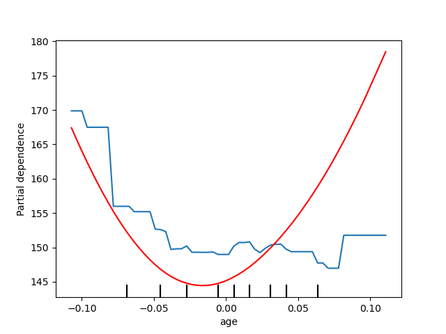
Plotting partial dependence for one feature#
Here, we plot the partial dependence curves for a single feature, “age”, on
the same axes. In this case, tree_disp.axes_
is passed into the second
plot function.
tree_disp = PartialDependenceDisplay.from_estimator(tree, X, ["age"])
mlp_disp = PartialDependenceDisplay.from_estimator(
mlp, X, ["age"], ax=tree_disp.axes_, line_kw={"color": "red"}
)

Total running time of the script: (0 minutes 2.780 seconds)
Related examples

Partial Dependence and Individual Conditional Expectation Plots

Using KBinsDiscretizer to discretize continuous features